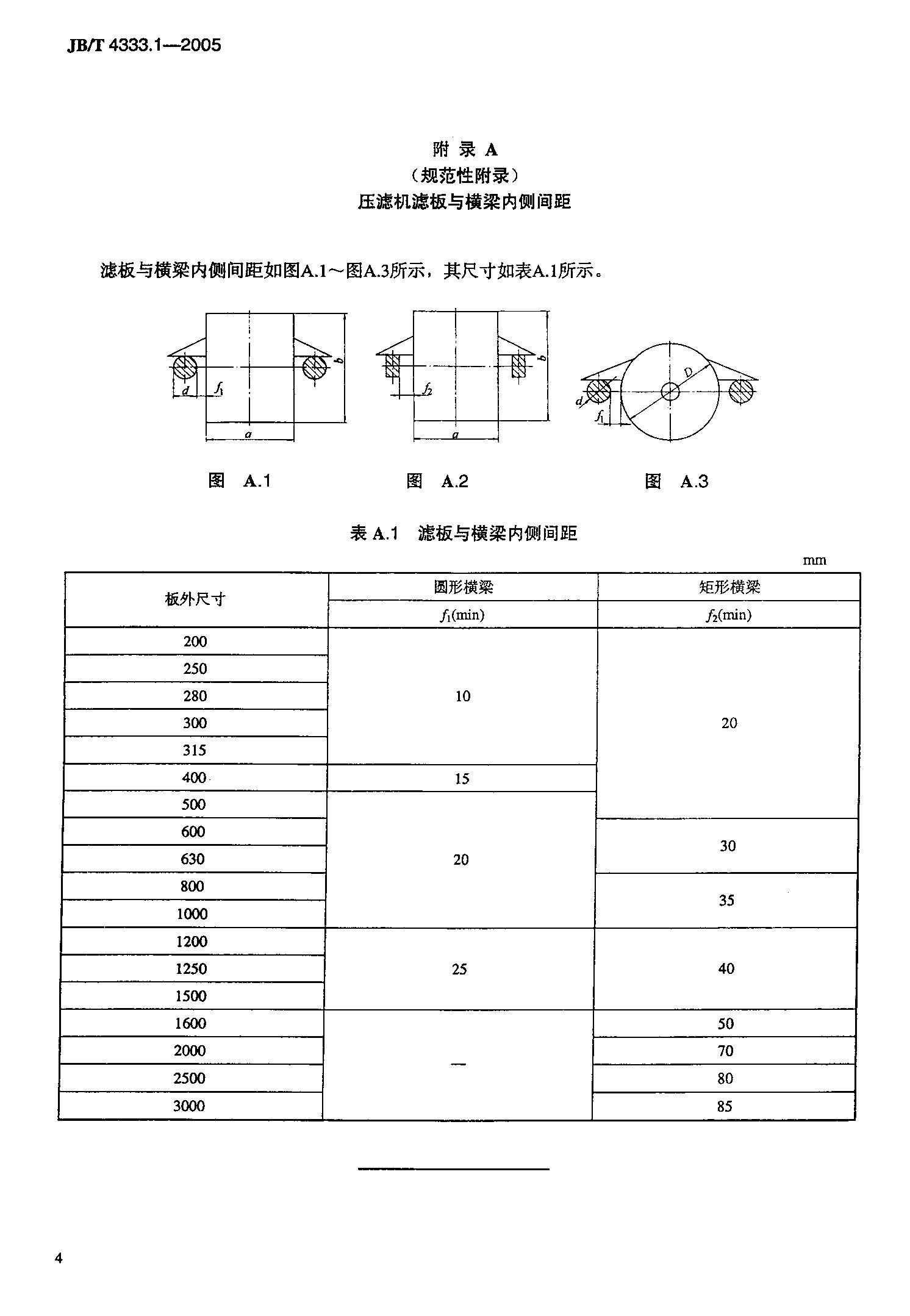
午夜美女福利由很多块滤板和滤框叠合组成过滤室,用压力做为过滤推动力的机器。午夜美女福利它是一种间歇操作机器,分为板框午夜美女福利、厢式午夜美女福利和立式午夜美女福利3种。其中厢式又分为隔膜压榨型和普通厢式结构,午夜美女福利系列产品适用范围很广泛,但是结构较简单。主要是板与框,板与(隔膜)板的压紧和拉合,并且卸渣和清洗滤布都可以实行全自动化操作,很有利于午夜美女福利向大型化发展,前景比较好。午夜美女福利属于通用机械之中的分离机械的范畴,制造标准适用于机械制造国家标准,以及午夜美女福利制造行业标准,现在将有关标准列举如下,供大家参考:
《厢式过滤机和板框午夜美女福利第1部分:型式与基本参数》(JB/T4333.1-2005)
《厢式过滤机和板框午夜美女福利第2部分:技术条件》(JB/T4333.2-2005)
《厢式过滤机和板框午夜美女福利第3部分:滤板》(JB/T4333.3-2005)
《厢式过滤机和板框午夜美女福利第4部分:隔膜滤板》(JB/T4333.4-2005)
























GB/T 191 包装储运图示标志(GB/T 191-2000,eqv ISO 780:1997)
GB/T 1348-1988 球墨铸铁件
GB/T 2100-2002 一般用途耐蚀钢铸件(eqv ISO 11972:1998)
GB/T 2348-1993 液压气动系统及元件缸内径及活塞杆外径
GB/T 2878-1993 液压元件螺纹连接油型式和尺寸
GB/T 3766-2001 液压系统通用技术条件(eqv ISO 4413:1998)
GB/T 4064-1983 电气设备安全设计导则
GB/T 4774 分离机械名词术语
GB 5226.1-12002 机械安全机械电气设备第1部分:通用技术条件(IEC 60204-1:2000,IDT)
GB/T 6388-1986 运输包装收发货标志
GB/T 7932-1987 气动系统通用技术条件
GB/T 7935-1987 液压元件通用技术条件
GB/T 9439-1988 灰铸铁件
GB/T 10894 分离机械噪声测定方法
GB/T 12361-1990 钢质模锻件通用技术条件
GB/T 13306-1991 标牌
GB/T 13384-1992 机电产品包装通用技术条件
GB/T 14408-1993 一般工程与结构用低合金钢铸件
JB/T 5000.3-1998 重型机械通用技术条件焊接件
JB/T 6418-1992 分离机械 清洁度测定方法
JB/T 7217-1994 分离机械涂装 通用技术条件
如您在午夜美女福利、过滤工程选型中需要更多的过滤与分离方面的咨询,欢迎来电(13732231928周经理)咨询,午夜福利合集可根据您现场过滤工况和您共同做好设备方案设计和科学选型。